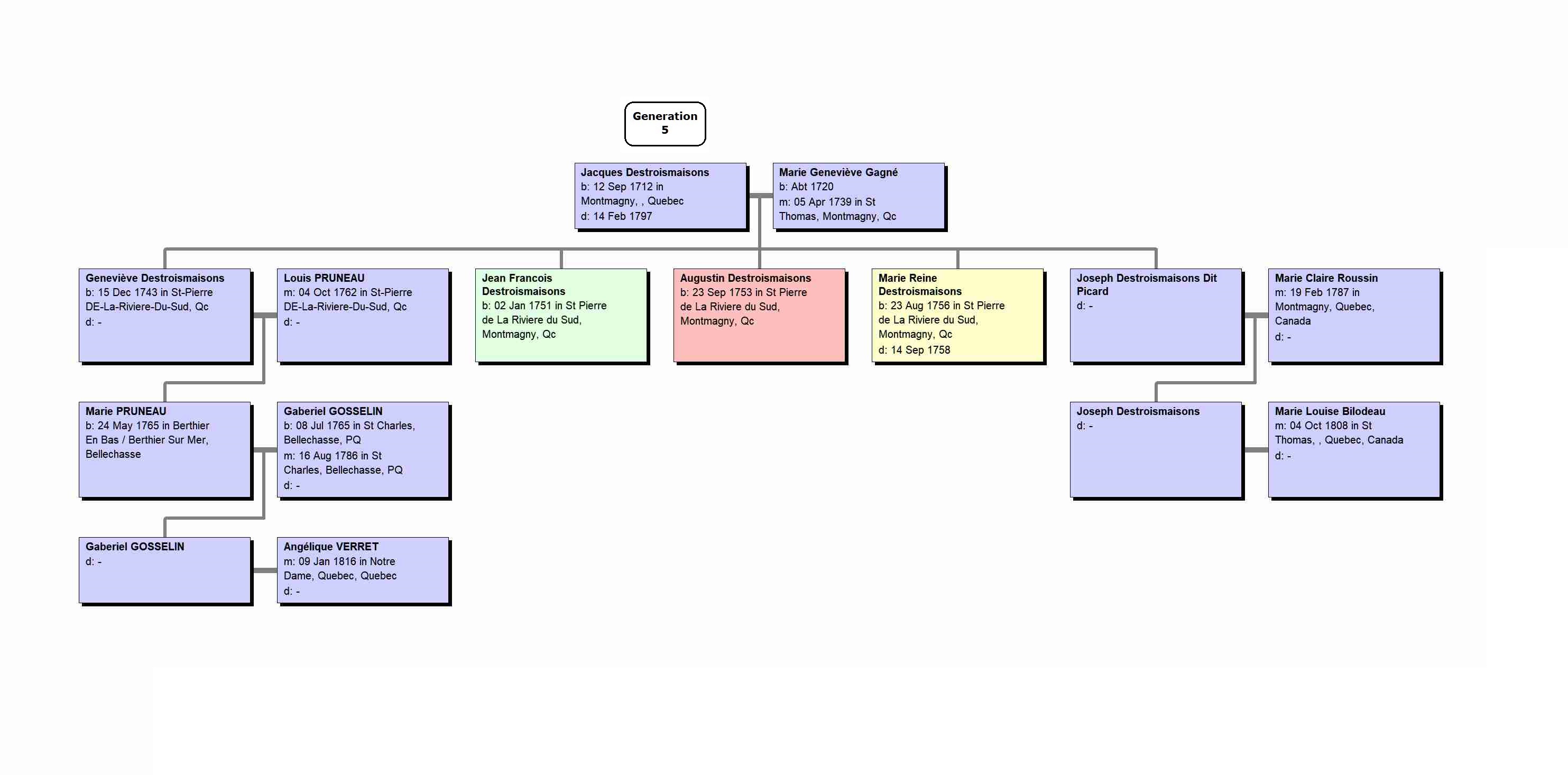
Descendants of Jacques DesTroismaisons
 
RIN
Descendants of
   
Home
     
Generation
Ancestors
     
Page
-
+
     
Help
Menu
Download
DESTROISMAISONS
Descendant Charts
Open
Ancestry Charts
Open
Full Index
Open
PICARD - PECOR
Descendant Charts
Open
Ancestry Charts
Open
Full Index
Open
PICARD - PECOR Index
  
Open
THREEHOUSE Index
  
Open
    
Copyright ©           All Rights Reserved      Last edited on